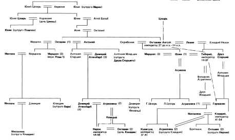
Генеалогические таблицы римских императорских фамилий
Таблицы представлены в упрощённом виде.
Имена лиц, которым посвящены отдельные статьи, выделены жирным шрифтом.
Прерывистая линия означает усыновление.
Двойная линия означает заключение брака
1. Династия Юлиев-Клавдиев

2. 1-я династия Флавиев

3. Усыновлённые императоры и Антонины

4. Династия Северов

5. Тетрархия и 2-я династия Флавиев или династия Константина

6. Валентиниано-феодосианская династия
